湖南卫视跨年演唱会观众需提前做核酸检测

海口发布湖南跨年演唱会疫情防控公告

海口发布湖南跨年演唱会疫情防控公告

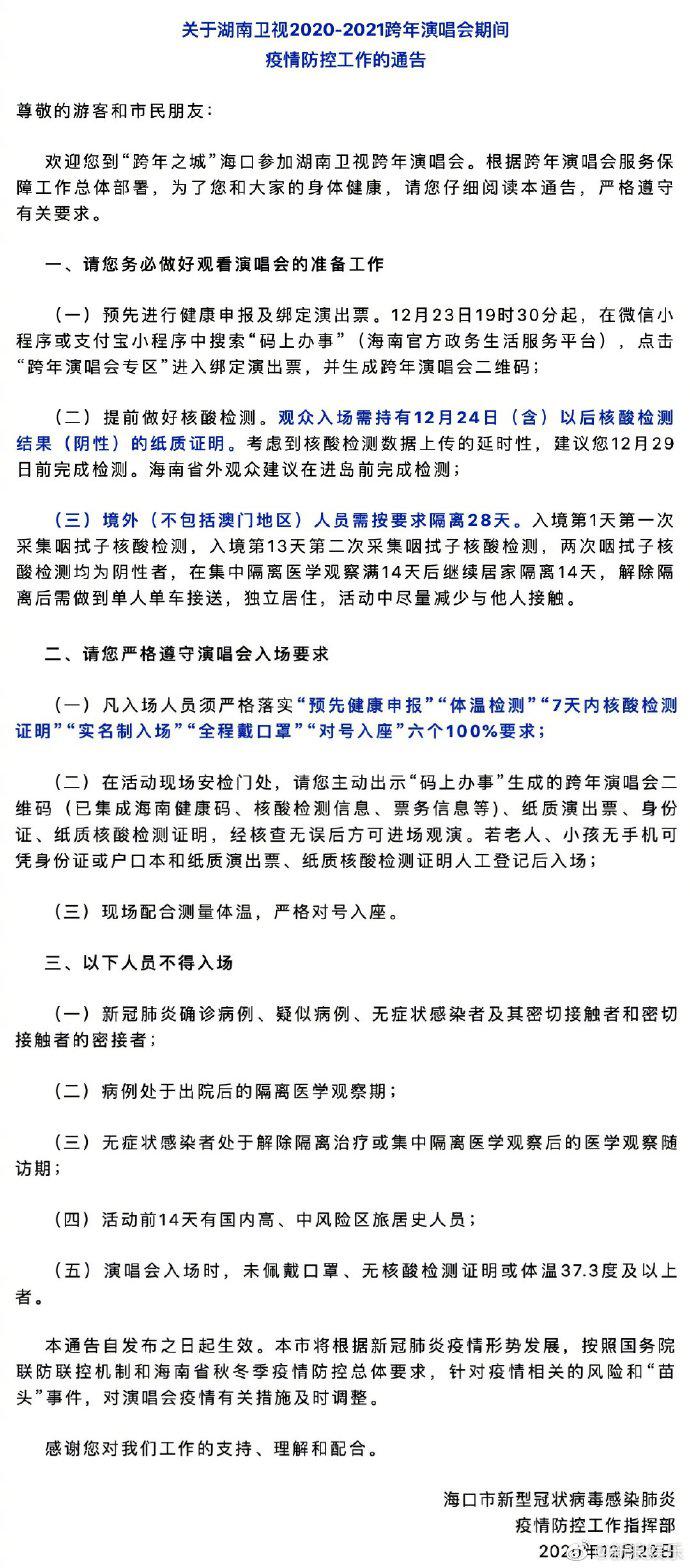
   新浪娱乐讯 22日,海口发布《关于湖南卫视2020-2021跨年演唱会期间疫情防控工作的公告》,要求到海口列入湖南卫视跨年演唱会的观众预进步行康健陈诉及绑定演出票,提前做好核酸检测,境外人员则需按要求隔离28天,凡入场人员须严格落实预先康健陈诉、体温检测、7天内核酸检测证明、实名制入场、全程戴口罩、对号入座六个100%要求。